Dược lý học: Tác dụng của sumatriptan để điều trị migraine , giảm cơn đau đầu là nổi bật nhất nhưng tình trạng rối loạn tâm lý giảm không đáng kể, có thể lý giải điều này về mặt dược lý không ?
Câu hỏi của bạn thoạt nhìn có vẻ đơn giản nhưng thật ra ở hậu trường không như cái vẻ bên ngoài của nó.
Sumatriptan succinate được chứng minh có tác dụng giảm cơn đau nửa đầu. Sumatriptan succinate là chất chủ vận của thụ thể 5-HT1D ở mạch máu và có ái lực yếu với thụ thể 5-HT1A và gần như không có tác dụng trên các thụ thể 5-HT2, 5-HT3, 5-HT4, 5-HT5A hay 5-HT7 và α1-, α2- và β-adrenergic, dopamine, dopamine2, muscarinic hoặc benzodiazepine.

Tác dụng điều trị của thuốc nói chung là do tác động chủ vận thụ thể 5-HT1B/5-HT1D. Hiện tồn tại hai lý thuyết giải thích cơ chế tác dụng của thuốc chủ vận 5-HT1 trong điều trị đau nửa đầu. Một cho rằng các thuốc này hoạt hóa thụ thể 5-HT1 ở nội mạch máu, bao gồm cả các thụ thể ở chỗ nối tĩnh mạch và động mạch, làm cho mạch máu co lại và giảm cơn đau nửa đầu. Một giả thuyết khác thì cho rằng, việc kích thích các thụ thể 5-HT1 ở các mô quanh mạch máu của dây thần kinh sinh ba dẫn tới ức chế sự giải phóng các peptide nội sinh (như endorphin hay enkephalin). Các giả thuyết này hiện vẫn tồn tại song song.
Các kết quả thử nghiệm trên động vật cho thấy sumatriptan succinate hoạt hóa thụ thể 5-HT1 ở các mút thần kinh ngoại vi của dây thần kinh sinh ba, dây thần kinh dẫn truyền tín hiệu thần kinh tới các mạch máu ở sọ não. Kết quả làm ức chế giải phóng các peptide nội sinh.
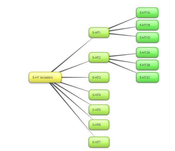
Như vậy , Đối tác của các triptans là thụ thể của serotonin loại 5HT-1A & 1D, với serotonin (hydroxy tryptamine) sự phức tạp hiện hữu ở 2 phía như người ta biết cho đến nay bản thân của sự tổng hợp 5-HT & sự biểu hiện đa dạng các thụ thể của nó (Hình 1 và 2).


1. Sự tổng hợp 5-HT không có cơ chế phản hồi âm có nghĩa là một khi đường chuyển hóa này khởi động sản phẩm cuối cùng không kiểm soát được tiến trình tổng hợp của chính nó điều này có nghĩa là L- Tryptophane (cơ chất ) chịu tác động của L- Tryptophane hydroxylase & L- aromatic aminoacid decarboxylase để tạo thành 5-HT không dừng lại trừ khi L- Tryptophane cạn kiệt. điều này lý giải tại sao những thực phẩm chứa lượng cao loại aminoacid có khả năng làm bùng phát cơn đau đầu đặc trưng của migraine.
2. Thụ thể của 5-HT được biết cho đến nay có 14 loại chia thành 7 nhóm trong đó chịu trách nhiệm cho hiện tượng vận mạch là nhóm 1B & 1D.

Hình 3 là bảng liệt kê các nhóm thụ thể này cùng cơ chế và hoạt lực của chúng, trong 7 nhóm này nhóm 1 & 5 có tác động ức chế vì hoạt hóa protein Gi làm giảm cAMP nội bào đối với cơ trơn mạch máu tác động sẽ ngăn chận sự giãn mạch, bạn hãy lưu ý thụ thể 5-HT 3 đây là thụ thể duy nhất của 5-HT đơn giản là một kênh ion không chọn lọc kích thích mạnh sự co thắt của cơ trơn đường tiêu hóa gây nôn đồng thời cũng kích thích trung tâm nôn ở vùng area posttrema của hành tủy.

Tác động gây nôn của 5-HT trong migraine là qua thụ thể này và thuốc chống nôn hữu hiệu nhất trong migraine là nhóm setron như odansetron chẳng hạn, nhóm prokinetics như domperidone hay metopropamide ( primperan) tác động không nhiều lắm chỉ có thể dùng một cách miễn cưỡng trong migraine. Chúng ta trởi lại với 2 đối tác của triptans (hình 4) ta thấy triptans khi tác động lên 5-HTR 1D chống sự giãn mạch & trên 5-HTR1B ức chế neuron & thay đổi hành vi.

Vấn đề ở đây là gì ? đó là khi 5-HT được phóng thích nó sẽ gắn lên tất cả các loại thụ thể, thực chất của các triptans chỉ là agonist trên đúng 2 loại thụ thể (hình 5) như vậy điều hiển nhiên các thụ thể còn lại vẫn phát huy tác động. Trong quá khứ có 2 loại thuốc ergotamine & LSD có thể gắn lên toàn thể các thụ thể nhưng tác dụng ngoại ý quá tệ nên đã bị loại bỏ.
Kết luận các triptans chỉ có một tác động ưu thế nhất chống sự giãn mạch và vì thế chống đau trong migraine và nó thực ra không phải tuyệt vời như kỳ vọng.
Theo BS.Phùng Trung Hùng